时时彩

时时彩资讯

news

时时彩要闻

太重57项“五小”创新成果在省市获奖

发布时间:2025-09-29 浏览量:
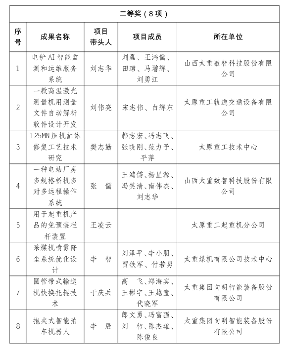
近日,2025年全省“五小”创新大赛及2025年全市“五小”创新大赛获奖名单相继揭晓,集团公司申报的优秀成果取得了可喜成绩。其中,荣获山西省二等奖8项、三等奖12项;荣获太原市一等奖4项、二等奖8项、三等奖13项、优秀奖12项。
时时彩 获2025年全省“五小”创新大赛优胜单位。时时彩 工会、太重煤机有限公司工会获2025年全市“五小”创新大赛优秀组织单位,太原重工起重机分公司、太原重工技术中心获2025年全市“五小”创新大赛优胜单位。
“小革新”提升“大效益”
在公司发展的征程中
公司广大职工立足岗位
深挖潜 提效能
一批技术创新 降本增效的
小创新 小发明
不断涌现
今天 就让我们一起来看看
获奖的创新成果有哪些吧~



 山西省“五小”

创新大赛优秀成果


undefined



 太原市“五小”

创新大赛优秀成果


undefined

一直以来,公司始终高度重视创新工作和人才队伍建设,持续开展和推进“五小”竞赛合理化创新活动,通过建立健全激励机制、完善创新流程,引导、支持、鼓励职工立足岗位,创造出越来越多“小鲜实活”的创新成果,形成了“人人敢创新、人人会创新、人人善创新”的良好氛围。这些看似不起眼的“合理化建议”“五小”创新,却都是在一线实践中历练出的“真把式”,这些小发明符合实际需求,切中生产中的低效环节,促进生产过程更加顺畅高效,为公司创造了实实在在的效益。
未来,公司将不断深化产业工人技能素质提升工程,激励更多职工投身技术革新、工艺优化和管理提升,让更多“小创新”汇聚成推动企业高质量发展的“大能量”,为追赶超越注入强劲动能。